国家室内车内环境及环保产品质量检验检测中心

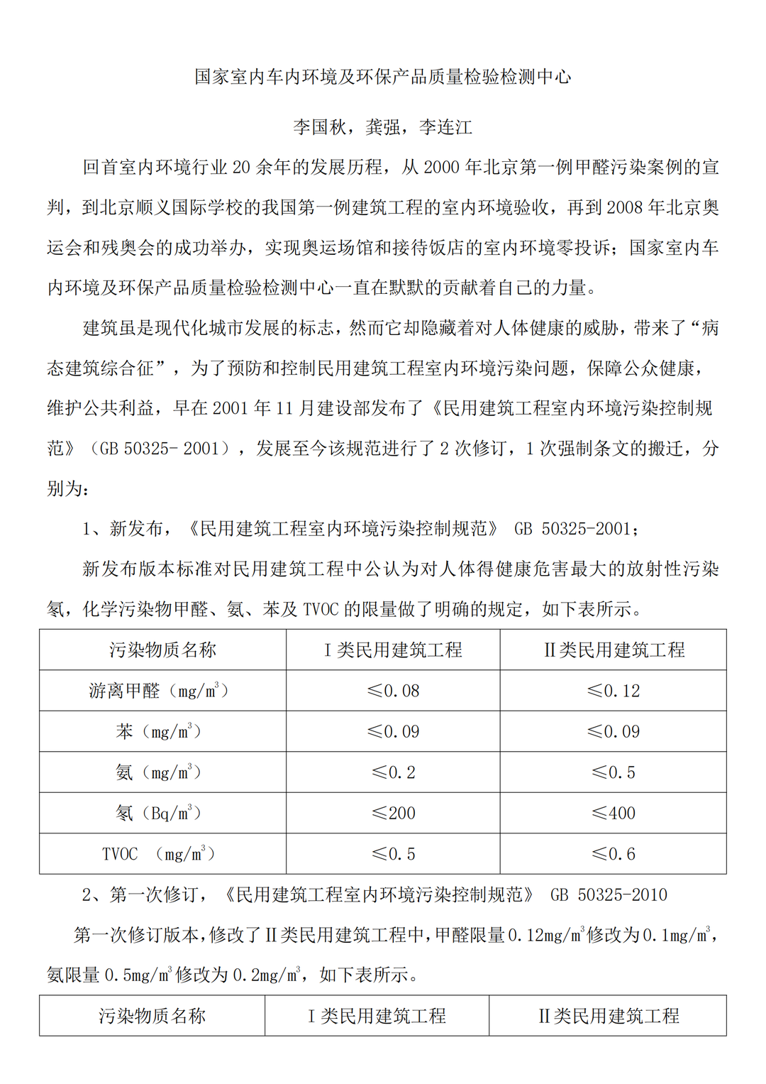
民用建筑室内环境要求的变迁

国家室内车内环境及环保产品质量检验检测中心

 二维码

图片

民用建筑室内环境要求的变迁




图片


图片

图片

图片

图片

图片

图片



联系电话:
                赵红艳  18910016927
                李   婷  13522288293
           许光越  18710168003    
               陈志朋   13020085320
               马凤荣  17316260835          
        监督电话:(010)-56370566
           办公室:   (010)-56370566
邮箱:936705410@qq.com
地址:北京经济技术开发区(通州)景盛南四街17号院7号楼(北京自贸试验区高端产业片区亦庄组团)